前言

参考文章/博主

(一)STM32连上阿里云(附开源代码)

(二)STM32上传数据到阿里云网页

(三)STM32上传数据网页以及手机app

stm32 app 连上阿里云

WiFi

  • 常用AT命令

AT+GMR ---- 查看模块版本信息

AT+CIFSR ---- 查看IP地址

AT+CIOBAUD=9600 ---- 波特率修改为9600

AT+CWMODE=2 ---- 开启AP模式

AT+CWSAP=“ESP8266”,“0123456789”,11,3 ---- 设置WiFi名称,密码

AT+RST ---- 重启生效

  • 特殊返回值

配网成功后会返回:

WIFI CONNECTED
WIFI GOT IP

OK

ESP-01S

阿里云连接

基于STM32F103ZET6连接阿里云

  • 模块信息

使用USB转TTL模块连接WiFi模块在上位机进行测试

模块3.3V的电源一定不能由USB转TTL模块提供,它带不动

项目遇到的问题:

  1. ESP01S模块有时候连接成功了但是如果此时按复位的话会一直发送AT命令失败,原因是连接成功的那次最后是进入了透传模式的,所以复位的话它还是处于透传模式所以发AT命令没用,解决方法是在连接时第一句应该是退出透传模式指令,然后再写其他的,然后又有其他问题就是使用AT命令复位的话经常失败,后面我使用了直接把RST引脚写低电平然后延时100ms再写高电平这样就解决了

查看模块的信息

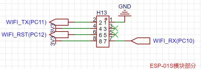
  • 硬件电路

  • MX配置

PC12设置成开漏输出即可,默认高电平,因为低电平复位

使用UART3进行通信

然后使用一个定时器用作接收计数

  • 阿里云

  • 程序编写

用到几个文件夹

  1. esp8266
  2. hmac(无需改动)
  3. iot
  4. mqtt(默认即可,只需要改transport.c)

把这几个文件夹放到一个名称为 aliyun 的文件夹即可

部分改动代码如下:

esp8266文件夹

esp8266.h
#ifndef __ESP8266_H
#define __ESP8266_H
#include "AllHead.h"

//【网络连接信息】在下方修改设置您的路由器热点和物联网平台IP地址+端口号信息
#define SSID "yang520" // 无线路由器热点名称【必须按您的实际情况修改】
#define PASS "00000000"   // 无线路由器热点密码【必须按您的实际情况修改】

#define IOT_DOMAIN_NAME "iot-06z00b2xuy7fxl9.mqtt.iothub.aliyuncs.com" // 云服务器IP地址【必须按您的实际情况修改】
#define IOT_PORTNUM 	"1883" // 云服务器端口号

typedef struct
{
    uint8_t Connect_Server_Flag; // 连接成功服务器标志位
    void (*ESP8266_Init)(void);  // ESP8266初始化
    uint8_t (*ESP8266_Send_Cmd)(char *, char *, uint16_t);  // ESP8266发送指令(底层函数)
    uint8_t* (*ESP8266_Check_Cmd)(uint8_t *);   // ESP8266检查指令(底层函数)
    uint8_t (*ESP8266_Connect_IOTServer)(void); // ESP8266连接到物联网平台服务器
    uint8_t (*ESP8266_Quit_Trans)(void);    // ESP8266退出透传模式(底层函数)
    uint8_t (*ESP8266_Connect_Server)(void);    // ESP8266连接到服务器
    uint8_t (*ESP8266_Connect_AP)(void);    // ESP8266连接AP设备(无线路由器)
    void (*ESP8266_Send_Heart)(void);   // 发送心跳包
}ESP8266_t;

extern ESP8266_t ESP8266;

#endif#ifndef __ESP8266_H
#define __ESP8266_H
#include "AllHead.h"

//【网络连接信息】在下方修改设置您的路由器热点和物联网平台IP地址+端口号信息
#define SSID "yang520" // 无线路由器热点名称【必须按您的实际情况修改】
#define PASS "00000000"   // 无线路由器热点密码【必须按您的实际情况修改】

#define IOT_DOMAIN_NAME "iot-06z00b2xuy7fxl9.mqtt.iothub.aliyuncs.com" // 云服务器IP地址【必须按您的实际情况修改】
#define IOT_PORTNUM 	"1883" // 云服务器端口号

typedef struct
{
    uint8_t Connect_Server_Flag; // 连接成功服务器标志位
    void (*ESP8266_Init)(void);  // ESP8266初始化
    uint8_t (*ESP8266_Send_Cmd)(char *, char *, uint16_t);  // ESP8266发送指令(底层函数)
    uint8_t* (*ESP8266_Check_Cmd)(uint8_t *);   // ESP8266检查指令(底层函数)
    uint8_t (*ESP8266_Connect_IOTServer)(void); // ESP8266连接到物联网平台服务器
    uint8_t (*ESP8266_Quit_Trans)(void);    // ESP8266退出透传模式(底层函数)
    uint8_t (*ESP8266_Connect_Server)(void);    // ESP8266连接到服务器
    uint8_t (*ESP8266_Connect_AP)(void);    // ESP8266连接AP设备(无线路由器)
    void (*ESP8266_Send_Heart)(void);   // 发送心跳包
}ESP8266_t;

extern ESP8266_t ESP8266;

#endif
esp8266.c
/***************************************************************************
 * File: esp8266.c
 * Author: Luckys.
 * Date: 2023/06/30
 * description: ESP8266底层
****************************************************************************/
#include "AllHead.h"

/*====================================static function declaration area BEGIN====================================*/

static void ESP8266_Init(void);
static uint8_t ESP8266_Send_Cmd(char *cmd, char *ack, uint16_t waittime);
static uint8_t *ESP8266_Check_Cmd(uint8_t *str);
static uint8_t ESP8266_Connect_IOTServer(void);
static uint8_t ESP8266_Quit_Trans(void);
static uint8_t ESP8266_Connect_Server(void);
static uint8_t ESP8266_Connect_AP(void);
static void ESP8266_Send_Heart(void);

/*====================================static function declaration area   END====================================*/
ESP8266_t ESP8266 = 
{
	FALSE,
	ESP8266_Init,
	ESP8266_Send_Cmd,
	ESP8266_Check_Cmd,
	ESP8266_Connect_IOTServer,
	ESP8266_Quit_Trans,
	ESP8266_Connect_Server,
	ESP8266_Connect_AP,
	ESP8266_Send_Heart
};


/*
* @function: ESP8266_Init
* @param: None
* @retval: None
* @brief: ESP8266初始化
*/
static void ESP8266_Init(void)
{
	uint8_t rx_error_num;

	rx_error_num = ESP8266.ESP8266_Connect_IOTServer();

	if (0 == rx_error_num)
	{
		while (IOT.IOT_Connect());
		ESP8266.Connect_Server_Flag = TRUE;	// 标志位置1(心跳包才开始发送)
		printf("连接服务器成功!\r\n");
		HAL_Delay(100);
		IOT.IOT_Subscribe();
	}
	else
	{
		printf("WiFi错误,错误码:%d!\r\n", rx_error_num);
	}
}

/*
* @function: ESP8266_Send_Cmd
* @param: cmd -> 命令 ack -> 回应值  waittime -> 等待时间
* @retval: 0 --- 成功 1 --- 失败
* @brief: ESP8266发送指令(底层函数)
*/
static uint8_t ESP8266_Send_Cmd(char *cmd, char *ack, uint16_t waittime)
{
	uint8_t res = 0;
	USART3_RX_STA = 0;
	
	memset(USART3_RX_BUF, 0, USART3_REC_LEN); // 将串口3的缓存空间清0
	WIFI_printf("%s\r\n", cmd);				  // 调用WIFI模块专用的发送函数
	if (waittime)							  // 需要等待应答
	{
		while (--waittime) // 等待倒计时
		{
			Public.Public_Delay_ms(10);
			if (USART3_RX_STA & 0x8000) // 接收到期待的应答结果
			{
				if (ESP8266_Check_Cmd((uint8_t *)ack))
				{
					printf("回复信息:%s\r\n", (uint8_t *)ack); // 反馈应答信息
					break;									   // 得到有效数据
				}
				USART3_RX_STA = 0; // 串口3标志位清0
			}
		}
		if (waittime == 0)
			res = 1;
	}
	return res;
}

/*
* @function: ESP8266_Check_Cmd
* @param: str -> 需要寻找的子串字符串 
* @retval: 非0 -> 返回子串找到的位置 0 -> 没找到
* @brief: ESP8266检查指令(底层函数)
*/
static uint8_t *ESP8266_Check_Cmd(uint8_t *str)
{
	char *strx = 0;

	if (USART3_RX_STA & 0X8000) // 接收到一次数据了
	{
		USART3_RX_BUF[USART3_RX_STA & 0X7FFF] = 0; // 添加结束符
		printf("%s\r\n", (char *)USART3_RX_BUF);
		strx = strstr((const char *)USART3_RX_BUF, (const char *)str);
	}
	return (uint8_t *)strx;
}

/*
* @function: ESP8266_Quit_Trans
* @param: None
* @retval: 0 --- 成功 1 --- 失败
* @brief: ESP8266退出透传模式(底层函数)
*/
static uint8_t ESP8266_Quit_Trans(void)
{
	while ((USART3->SR & 0X40) == 0); // 等待发送空
	USART3->DR = '+';
	HAL_Delay(15); // 大于串口组帧时间(10ms)
	while ((USART3->SR & 0X40) == 0); // 等待发送空
	USART3->DR = '+';
	HAL_Delay(15); // 大于串口组帧时间(10ms)
	while ((USART3->SR & 0X40) == 0); // 等待发送空
	USART3->DR = '+';
	Public.Public_Delay_ms(500);					
	return ESP8266_Send_Cmd("AT", "OK", 20); // 退出透传判断
}

/*
* @function: ESP8266_Connect_IOTServer
* @param: None
* @retval: 0 --- 成功 1 --- 失败
* @brief: ESP8266连接到物联网平台服务器
*/
static uint8_t ESP8266_Connect_IOTServer(void)
{
	/*状态检测*/
	// 【1】
	printf("准备配置模块\r\n");
	Public.Public_Delay_ms(100);
	ESP8266_Send_Cmd("AT", "OK", 50);
	// 【2】
	printf("准备退出透传模式\n");
	if (ESP8266_Quit_Trans())
	{
		printf("退出透传模式失败,准备重启\r\n");
		return 6;
	}
	else
		printf("退出透传模式成功\r\n");
	// 【3】
	printf("准备关闭回显\r\n");
	if (ESP8266_Send_Cmd("ATE0", "OK", 50))
	{
		printf("关闭回显失败准备重启\r\n");
		return 1;
	}
	else
		printf("关闭回显成功\r\n");
	// 【4】
	printf("查询模块是否在线\r\n");
	if (ESP8266_Send_Cmd("AT", "OK", 50))
	{
		printf("模块不在线准备重启\r\n");
		return 1;
	}
	else
		printf("设置查询在线成功\r\n");
	// 【5】
	printf("准备设置STA模式\r\n");
	if (ESP8266_Send_Cmd("AT+CWMODE=1", "OK", 50))
	{
		printf("设置STA模式失败准备重启\r\n");
		return 1;
	}
	else
		printf("设置STA模式成功\r\n");
	// 【6】
	printf("准备重启\r\n");
	if (ESP8266_Send_Cmd("AT+RST", "OK", 50))
	{
		printf("重启失败,准备重启\r\n");
		return 2;
	}
	else
		printf("重启成功,等待三秒\r\n");
	Public.Public_Delay_ms(3000);
	// 【7】
	printf("准备取消自动连接\r\n");
	if (ESP8266_Send_Cmd("AT+CWAUTOCONN=0", "OK", 50))
	{
		printf("取消自动连接失败,准备重启\r\n");
		return 3;
	}
	else
		printf("取消自动连接成功\r\n");
	// 【8】
	printf("准备链接路由器\r\n");
	if (ESP8266_Connect_AP())
	{
		printf("连接路由器失败,热点没找到\r\n");
		return 4;
	}
	else
		printf("连接路由器成功\r\n");
	Public.Public_Delay_ms(4000);
	// 【9】
	printf("准备开启DHCP\r\n");
	if (ESP8266_Send_Cmd("AT+CWDHCP=1,1", "OK", 100))
	{
		printf("开启DHCP失败,准备重启\r\n");
		return 7;
	}
	else
		printf("设置DHCP成功\r\n");
	// 【10】	
	printf("设置为关闭多路连接\r\n");
	if (ESP8266_Send_Cmd("AT+CIPMUX=0", "OK", 100))
	{
		printf("关闭多路连接失败,准备重启\r\n");
		return 7;
	}
	else
		printf("设置关闭多路连接成功\r\n");
	// 【11】
	printf("准备链接服务器\r\n");
	if (ESP8266_Connect_Server())
	{
		printf("连接服务器失败,等待重启\r\n");
		return 8;
	}
	else
		printf("连接服务器成功\r\n");
	// 【12】	
	printf("准备退出透传模式\n");
	if (ESP8266_Quit_Trans())
	{
		printf("退出透传模式失败,准备重启\r\n");
		return 6;
	}
	else
		printf("退出透传模式成功\r\n");
	// 【13】
	printf("设置为透传模式\r\n");
	if (ESP8266_Send_Cmd("AT+CIPMODE=1", "OK", 50))
	{
		printf("设置透传失败,准备重启\r\n");
		return 6;
	}
	else
		printf("设置透传成功\r\n");
	// 【14】
	printf("设置开启透传模式\r\n");
	if (ESP8266_Send_Cmd("AT+CIPSEND", "OK", 1000))
	{
		printf("开启透传失败,准备重启\r\n");
		return 9;
	}
	else
		printf("开启透传成功\r\n");

	USART3_RX_STA = 0;
	Public.Memory_Clear(USART3_RX_BUF,USART3_REC_LEN);
	return 0; // 一切顺利返回0
}

/*
* @function: ESP8266_Connect_AP
* @param: None
* @retval: 0 -> 成功 1 -> 失败
* @brief: ESP8266连接AP设备(无线路由器)
*/
static uint8_t ESP8266_Connect_AP(void)
{
	uint8_t i = 5;
	char *p = (char *)malloc(50); // 分配存储空间的指针

	sprintf((char *)p, "AT+CWJAP=\"%s\",\"%s\"", SSID, PASS); // 发送连接AT指令
	while (ESP8266_Send_Cmd(p, "WIFI GOT IP", 500) && i)	  // 循环判断等待连接AP的结果
	{
		printf("链接AP失败,尝试重新连接\r\n"); // 连接失败的反馈信息
		i--;
	}
	free(p); // 释放分配的空间和指针
	if (i)
		return 0;
	else
		return 1;
}

/*
* @function: ESP8266_Connect_Server
* @param: None
* @retval: 0 -> 成功 1 -> 失败
* @brief: ESP8266连接到服务器
*/
static uint8_t ESP8266_Connect_Server(void)
{
	uint8_t i = 10;
	char *p = (char *)malloc(50); // 分配存储空间的指针
	sprintf((char *)p, "AT+CIPSTART=\"TCP\",\"%s\",\%s", IOT_DOMAIN_NAME, IOT_PORTNUM);
	while (ESP8266_Send_Cmd(p, "CONNECT", 1000) && i)
	{
		printf("链接服务器失败,尝试重新连接\r\n");
		i--;
	}
	free(p); // 释放分配的空间和指针
	if (i)
		return 0;
	else
		return 1;
}

/*
* @function: ESP8266_Send_Heart
* @param: None
* @retval: None
* @brief: 发送心跳包
*/
static void ESP8266_Send_Heart(void)
{
	static uint8_t send_Cnt; // 记录连续发送心跳包失败的数量
	uint8_t i;

	if (ESP8266.Connect_Server_Flag)
	{
		IOT.IOT_Ping();														 // 发送Ping心跳包
		if (MQTTPacket_read(IOT.Buf, IOT.Buflen, transport_getdata) == PINGRESP) // 判断心跳包是不回复确认
		{
			printf("心跳成功\r\n"); // 回复0xD0,0x00时表示心跳成功的回复
			send_Cnt = 0;
		}
		else
		{
			send_Cnt++;
			printf("心跳失败\r\n"); // 无回复表示失败
			for (i = 0; i < 30; i++)
			{
				IOT.IOT_Ping();
				if (MQTTPacket_read(IOT.Buf, IOT.Buflen, transport_getdata) == PINGRESP) // 判断心跳包是不回复确认
				{
					printf("心跳成功\r\n"); // 回复0xD0,0x00时表示心跳成功的回复
					send_Cnt = 0;
					break;
				}
			}
		}
		if (send_Cnt != 0) // 如果快速发送心跳包20次后无回复,则复位WIFI模块重新连接
		{
			while (ESP8266.ESP8266_Connect_IOTServer()); // AT指令连接TCP连接云服务器(IP和端口参数在esp8266.h文件内修改设置)
			while (IOT.IOT_Connect());		  // 用MQTT协议+三元组信息连接阿里云物联网平台(三元组参数在iot.h文件内修改设置)
			send_Cnt = 0; // 计算标志清0
		}
		USART3_RX_STA = 0; // 串口3接收标志位清0		
	}
}


iot文件夹

iot.h
#ifndef __IOT_H
#define __IOT_H

//【三元组信息】在下方修改设置您的物联网云平台提供的三元组信息
#define  PRODUCTKEY           "ikjyg0aBLnO" // 产品ID(ProductKey)【必须按您的实际情况修改】
#define  PRODUCTKEY_LEN       strlen(PRODUCTKEY) // 产品ID长度
#define  DEVICENAME			 "ESP8266" // 设备名(DeviceName)【必须按您的实际情况修改】
#define  DEVICENAME_LEN       strlen(DEVICENAME) // 设备名长度
#define  DEVICESECRE          "ddca5d04d49afc1d4ed6effe579d73a3" // 设备秘钥(DeviceSecret)【必须按您的实际情况修改】
#define  DEVICESECRE_LEN      strlen(DEVICESECRE) // 设备秘钥长度

#define  TOPIC_SUBSCRIBE		"/ikjyg0aBLnO/ESP8266/user/get" // 订阅权限的地址【必须按您的实际情况修改】
#define  TOPIC_QOS				0  // QoS服务质量数值(0/1)
#define  MSGID					1  // 信息识别ID

#define  TOPIC_PUBLISH			"/ikjyg0aBLnO/ESP8266/user/update/error" // 发布权限的地址【必须按您的实际情况修改】

#define  MQTTVERSION			4 // MQTT协议版本号(3表示V3.1,4表示V3.1.1)
#define  KEEPALIVEINTERVAL		120 // 保活计时器,服务器收到客户端消息(含心跳包)的最大间隔(单位是秒)


typedef struct
{
    uint16_t Buflen;
    uint8_t Buf[200];
    char ClientID[128];
    char Username[128];
    char Password[128];
    uint8_t (*IOT_Connect)(void);   // IOT物联网平台连接
    void (*IOT_Ping)(void); // 发送心跳包PING(保持与云服务器的连接)
    uint8_t (*IOT_Subscribe)(void);    // subscribe主题订阅(订阅成功后才能接收订阅消息)
    uint8_t (*IOT_Publish)(char*);  // publish主题发布(参数是发布信息内容,用双引号包含)
}IOT_t;


extern IOT_t IOT;

#endif
iot.c
/***************************************************************************
 * File: iot.c
 * Author: Luckys.
 * Date: 2023/06/30
 * description: 开发板ESP8266应用层
****************************************************************************/
#include "AllHead.h"

/*====================================static function declaration area BEGIN====================================*/

static uint8_t IOT_Connect(void);
static void IOT_Ping(void);
static uint8_t IOT_Subscribe(void);
static uint8_t IOT_Publish(char*);

/*====================================static function declaration area   END====================================*/
IOT_t IOT = 
{
	200,
	{0},
	{0},
	{0},
	{0},
	IOT_Connect,
	IOT_Ping,
	IOT_Subscribe,
	IOT_Publish
};


/*
* @function: IOT_Connect
* @param: None
* @retval: None
* @brief: IOT物联网平台连接
*/
static uint8_t IOT_Connect(void)
{
	uint16_t a;
	uint32_t len;
	char temp[128];

	printf("开始连接云端服务器\r\n");
	MQTTPacket_connectData data = MQTTPacket_connectData_initializer;//配置部分可变头部的值
	IOT.Buflen = sizeof(IOT.Buf);
	memset(IOT.Buf,0,IOT.Buflen);
	memset(IOT.ClientID,0,128);//客户端ID的缓冲区全部清零
	sprintf(IOT.ClientID,"%s|securemode=3,signmethod=hmacsha1|",DEVICENAME);//构建客户端ID,并存入缓冲区
	memset(IOT.Username,0,128);//用户名的缓冲区全部清零
	sprintf(IOT.Username,"%s&%s",DEVICENAME,PRODUCTKEY);//构建用户名,并存入缓冲区

	// Username_len = strlen(IOT.Username);

	memset(temp,0,128);//临时缓冲区全部清零
	sprintf(temp,"clientId%sdeviceName%sproductKey%s",DEVICENAME,DEVICENAME,PRODUCTKEY);//构建加密时的明文
	utils_hmac_sha1(temp,strlen(temp),IOT.Password,DEVICESECRE,DEVICESECRE_LEN);//以DeviceSecret为秘钥对temp中的明文,进行hmacsha1加密,结果就是密码,并保存到缓冲区中
	// Password_len = strlen(IOT.Password);//计算用户名的长度

	printf("ClientId:%s\r\n",IOT.ClientID);
	printf("Username:%s\r\n",IOT.Username);
	printf("Password:%s\r\n",IOT.Password);

	//【重要参数设置】可修改版本号、保活时间
	data.MQTTVersion = MQTTVERSION; //MQTT协议版本号
	data.clientID.cstring = IOT.ClientID; //客户端标识,用于区分每个客户端xxx为自定义,后面为固定格式
	data.keepAliveInterval = KEEPALIVEINTERVAL; //保活计时器,定义了服务器收到客户端消息的最大时间间隔,单位是秒
	data.cleansession = 1; //该标志置1服务器必须丢弃之前保持的客户端的信息,将该连接视为“不存在”
	data.username.cstring = IOT.Username; //用户名 DeviceName&ProductKey
	data.password.cstring = IOT.Password; //密码,工具生成
	
	len = MQTTSerialize_connect(IOT.Buf, IOT.Buflen, &data);//构造连接的报文
	transport_sendPacketBuffer(0,IOT.Buf, len);//发送连接请求

	unsigned char sessionPresent, connack_rc;
	a=0;
	while(MQTTPacket_read(IOT.Buf, IOT.Buflen, transport_getdata) != CONNACK || a>1000)//等待胳回复
	{
		HAL_Delay(10);//必要的延时等待
		a++;//超时计数加1
	}
	if(a>1000)NVIC_SystemReset();//当计数超时,则复位单片机

	while(MQTTDeserialize_connack(&sessionPresent, &connack_rc, IOT.Buf, IOT.Buflen) != 1 || connack_rc != 0);
	if(connack_rc != 0)
	{
		printf("连接回复:%uc\r\n",connack_rc);
	}
	printf("连接成功!\r\n");
	return 0;//执行成功返回0
}

/*
* @function: IOT_Ping
* @param: None
* @retval: None
* @brief: 发送心跳包PING(保持与云服务器的连接)
*/
static void IOT_Ping(void)
{
	uint32_t len;

	len = MQTTSerialize_pingreq(IOT.Buf, IOT.Buflen); // 计算数据长度
	transport_sendPacketBuffer(0, IOT.Buf, len);  // 发送数据
	HAL_Delay(200);							  // 必要的延时等待
	printf("发送心跳包Ping... ");
}

/*
* @function: IOT_Subscribe
* @param: None
* @retval: 0 -> 成功 1 -> 失败
* @brief: subscribe主题订阅(订阅成功后才能接收订阅消息)
*/
static uint8_t IOT_Subscribe(void)
{
	uint32_t len;
	int req_qos = TOPIC_QOS;

	MQTTString topicString = MQTTString_initializer; // 定义Topic结构体并初始化
	topicString.cstring = TOPIC_SUBSCRIBE;
	len = MQTTSerialize_subscribe(IOT.Buf, IOT.Buflen, 0, MSGID, 1, &topicString, &req_qos); // 订阅发送数据编码
	transport_sendPacketBuffer(0, IOT.Buf, len);
	HAL_Delay(100);												   // 必要的延时等待
	if (MQTTPacket_read(IOT.Buf, IOT.Buflen, transport_getdata) == SUBACK) // 等待订阅回复
	{
		unsigned short submsgid;
		int subcount;
		int granted_qos;
		MQTTDeserialize_suback(&submsgid, 1, &subcount, &granted_qos, IOT.Buf, IOT.Buflen); // 回复的订阅确认数据解码
		if (granted_qos != 0)														// qos不为0表示订阅成功
		{
			printf("订阅成功 GrantedQoS=%d\r\n", granted_qos);
			return 0; // 订阅成功
		}
	}
	printf("订阅失败\r\n");
	return 1; // 订阅失败
}

/*
* @function: IOT_Publish
* @param: None
* @retval: 
* @brief: publish主题发布(参数是发布信息内容,用双引号包含)
*/
static uint8_t IOT_Publish(char* payload)
{
	uint32_t len;

	MQTTString topicString = MQTTString_initializer; // 定义Topic结构体并初始化
	topicString.cstring = TOPIC_PUBLISH;
	int payloadlen = strlen(payload); // 用函数计算发布信息内容的长度
	printf("发布信息:%.*s\r\n", payloadlen, payload);
	// 将要发送的信息payload通过MQTTSerialize_publish编码后用transport_sendPacketBuffer发送给云服务器
	len = MQTTSerialize_publish(IOT.Buf, IOT.Buflen, 0, 0, 0, 0, topicString,
								(unsigned char *)payload, payloadlen); // 发布数据编码
	transport_sendPacketBuffer(0, IOT.Buf, len);						   // 发送编码好的最终数据
	HAL_Delay(100);													   // 必要的延时等待
	return 1;
}

mqtt文件夹

transport.h
#ifndef _TRAN_S
#define _TRAN_S
int transport_sendPacketBuffer(int sock, unsigned char* buf, int buflen);
int transport_getdata(unsigned char* buf, int count);
int transport_getdatanb(void *sck, unsigned char* buf, int count);
int transport_open(char* host, int port);
int transport_close(int sock);

#endif
transport.c
/***************************************************************************
 * File: transport.c
 * Author: Luckys.
 * Date: 2023/06/30
 * description: 传输层
 -----------------------------------
注意:
	这个只需要把下面的串口换成当前WiFi模块的串口即可
 -----------------------------------
****************************************************************************/
#include "AllHead.h"

#if !defined(SOCKET_ERROR)
	/** error in socket operation */
	#define SOCKET_ERROR -1
#endif

int transport_sendPacketBuffer(int sock, unsigned char* buf, int buflen)
{
	USART3_RX_STA = 0;
	Public.Memory_Clear(USART3_RX_BUF, USART3_REC_LEN);
	HAL_UART_Transmit(&huart3, buf, buflen, 1000); // 调用串口3发送HAL库函数
	return buflen;
}

int transport_getdata(unsigned char* buf, int count)
{
	memcpy(buf, (const char *)USART3_RX_BUF, count);
	USART3_RX_STA = 0;						  // 接收标志位清0
	Public.Memory_Clear(USART3_RX_BUF, USART3_REC_LEN);	// 缓存清0
	return count;
}

int transport_getdatanb(void *sck, unsigned char* buf, int count)
{
	return 0;
}

/**
return >=0 for a socket descriptor, <0 for an error code
@todo Basically moved from the sample without changes, should accomodate same usage for 'sock' for clarity,
removing indirections
*/
int transport_open(char* addr, int port)
{
	return 0;
}

int transport_close(int sock)
{
	return 0;
}

注意:其余文件在工程里找

  • 我的程序

心跳的话放任务里即可,10s发送一次

static void TasksHandle_10S(void)
{
    ESP8266.ESP8266_Send_Heart();
}

初始化,定时器是接收所需要的,打开串口3接收,ESP8266初始化

HAL_TIM_Base_Start_IT(&htim6);
HAL_UART_Receive_IT(&huart3,(uint8_t*)&USART3_NewData,1);
ESP8266.ESP8266_Init();

定时器6中断回调

void HAL_TIM_PeriodElapsedCallback(TIM_HandleTypeDef *htim) // 定时器中断回调函数
{
	if (htim == &htim6) // 判断是否是定时器2中断(定时器到时表示一组字符串接收结束)
	{
		USART3_RX_BUF[USART3_RX_STA & 0X7FFF] = 0;			  // 添加结束符
		USART3_RX_STA |= 0x8000;							  // 接收标志位最高位置1表示接收完成
		__HAL_TIM_CLEAR_FLAG(&htim6, TIM_EVENTSOURCE_UPDATE); // 清除TIM2更新中断标志
		__HAL_TIM_DISABLE(&htim6);							  // 关闭定时器2
	}
	if (htim == &htim7)
	{
		System.Task_Marks_Handler();
	}
}

串口3相关

UART3.h
#ifndef __USART3_H_
#define __USART3_H_
#include "AllHead.h"

#define USART3_REC_LEN  200 // 定义USART1最大接收字节数

typedef struct
{
    uint8_t USART3_RX_BUF[USART3_REC_LEN];  // 接收缓冲,最大USART_REC_LEN个字节
    uint16_t USART3_RX_STA; // 接收状态标记(bit15:接收完成标志,bit14:接收到0x0d,bit13~0:接收到的有效字节数目)
    uint8_t USART3_NewData; // 当前串口中断接收的1个字节数据的缓存
    void (*WIFI_printf)(char *, ...);   // WIFI模块通信,使用UART3,这是专用的printf函数
    void (*WIFI_TCP_SEND)(char *, ...); // WIFI模块在TCP模式下的数据发送:TCP发送的规定是先发AT+CIPSEND=数量,等待返回“>“后再发送数据内容
}UART3_t;

extern UART3_t UART3;

#endif
UART3.c
/***************************************************************************
 * File: UART3.c
 * Author: Luckys.
 * Date: 2023/06/30
 * description: 串口3
****************************************************************************/
#include "AllHead.h"

/*====================================static function declaration area BEGIN====================================*/

static void WIFI_printf(char *, ...);
static void WIFI_TCP_SEND(char *, ...);

/*====================================static function declaration area   END====================================*/

UART3_t UART3 = 
{
	{0},
	0,
	0,
	WIFI_printf,
	WIFI_TCP_SEND
};

/*
* @function: HAL_UART_RxCpltCallback
* @param: None
* @retval: None
* @brief: 串口接收中断回调函数
*/
void HAL_UART_RxCpltCallback(UART_HandleTypeDef *huart)
{
	if (huart == &huart3) // 接收完的一批数据,还没有被处理,则不再接收其他数据
	{
		if (UART3.USART3_RX_STA < USART3_REC_LEN) // 还可以接收数据
		{
			__HAL_TIM_SET_COUNTER(&htim6, 0); // 计数器清空
			if (0 == UART3.USART3_RX_STA)			  // 使能定时器2的中断
			{
				__HAL_TIM_ENABLE(&htim6); // 使能定时器2
			}
			UART3.USART3_RX_BUF[UART3.USART3_RX_STA++] = UART3.USART3_NewData; // 最新接收数据放入数组
		}
		else
		{
			UART3.USART3_RX_STA |= 0x8000; // 强制标记接收完成
		}

		HAL_UART_Receive_IT(&huart3, (uint8_t *)&UART3.USART3_NewData, 1); // 再开启串口3接收中断
	}
}

/*
* @function: WIFI_printf
* @param: None
* @retval: None
* @brief: WIFI模块通信,使用UART3,这是专用的printf函数
*/
static void WIFI_printf(char *fmt, ...)
{
	char buff[USART3_REC_LEN + 1]; // 用于存放转换后的数据 [长度]
	uint16_t i = 0;
	va_list arg_ptr;

	va_start(arg_ptr, fmt);
	vsnprintf(buff, USART3_REC_LEN + 1, fmt, arg_ptr); // 数据转换
	i = strlen(buff);								   // 得出数据长度
	if (strlen(buff) > USART3_REC_LEN)
		i = USART3_REC_LEN;									// 如果长度大于最大值,则长度等于最大值(多出部分忽略)
	HAL_UART_Transmit(&huart3, (uint8_t *)buff, i, 0xffff); // 串口发送函数(串口号,内容,数量,溢出时间)
	va_end(arg_ptr);
}

/*
* @function: WIFI_TCP_SEND
* @param: None
* @retval: None
* @brief: WIFI模块在TCP模式下的数据发送:TCP发送的规定是先发AT+CIPSEND=数量,等待返回“>“后再发送数据内容。
*/
static void WIFI_TCP_SEND(char *fmt, ...)
{
	char buff[USART3_REC_LEN + 1]; // 用于存放转换后的数据 [长度]
	uint16_t i = 0;
	va_list arg_ptr;

	va_start(arg_ptr, fmt);
	vsnprintf(buff, USART3_REC_LEN + 1, fmt, arg_ptr); // 数据转换
	i = strlen(buff);								   // 得出数据长度
	if (strlen(buff) > USART3_REC_LEN)
		i = USART3_REC_LEN;									// 如果长度大于最大值,则长度等于最大值(多出部分忽略)
	UART3.WIFI_printf("AT+CIPSEND=%d\r\n", i);					// 先发送AT指令和数据数量
	HAL_Delay(100);											// 毫秒延时等待WIFI模块返回">",此处没做返回是不是">"的判断。稳定性要求高的项目要另加判断。
	HAL_UART_Transmit(&huart3, (uint8_t *)buff, i, 0xffff); // 发送数据内容(串口号,内容,数量,溢出时间)
	va_end(arg_ptr);
}

实验现象

通过阿里云发布消息,单片机会收到

单片机发布消息,阿里云会收到

  • 上传温湿度/其他状态 到阿里云
  1. 首先在阿里云【设备】那创建自定义功能,这里示例创建一个温度,一个开关, 标识符 唯一的每一个设备,不能中文,创建完点击发布即可
  1. 然后我们需要上传则需要去看上传的头,这两个,一个是上报对应温度一个是设置对应按钮,把这个头复制到程序里即可

  1. 调试,查看格式,需要设备在线才能调试,可以先使用 MQTT.fx连接阿里云先,然后在阿里云里进行调试即可,然后可以把获得的格式复制到MQTT.fx进行测试,改一下数值发送看看,这个格式就是单片机发送的格式我们需要复制到单片机即

单独设置,这样的消息格式则只有温度,开关则不在里面

也可以自由组合,像这样的话,则温度和湿度一起组合,格式就不一样了,id也不一样这个需要注意,得到这个格式就可以像之前那样去MQTT.fx进行粘贴调试看看效果,然后再粘贴到单片机程序里

实验现象

  • 上传温湿度/其他状态 到阿里云,且手机APP也能同时收到

这个需要创建两个设备,一个是单片机连接用,一个是手机APP连接用,然后手机端订阅主题,单片机负责发送数据到模型显示和发送主题那,这样就实现了模型那会显示数据,手机APP也能同时显示【在上面的基础上搞,已经存在一个名为【ESP8266】的设备了

用产品里的自定义Topic,其中的发布类Topic来发布数据,用订阅类Topic来订阅数据,来进行多个设备之间的数据的传递

  1. 创建第二个设备【my_app】,然后推荐使用 技小新-MQTT单片机编程小工具,直接把三元组复制到那生成即可

  1. 安卓程序里修改,主要修改这几个,然后下面那个是数据的接收处理,看实际情况修改即可,host那需要注意前面必须要有 tcp://,不能去掉,不然连接不上阿里云!,只需要替换它后面部分即可,订阅主题那写 get

  1. 开通一个云产品流转服务,按要求设置,注意要选 【get】,操作那如果不止2个设备可以多加几个设备,最后开启服务即可
  1. 单片机程序

连接巴法云

  1. 前往 巴法云注册,新建主题即可

  1. 打开 MQTT.fx,配置文件填写信息,TLS/SSL 那不要勾,Use Username/Password那也不需要勾

  1. 连接,订阅主题即可

  • 程序编写

待加